JAVA反射机制
反射
反射概述
动静态语言
- 动态语言
- 运行时可以改变其结构的语言:Object-c, C#, JavaScript, PHP, Python等
- 静态语言
- 运行时结构不可变的语言:Java,C,C++
但是! Java虽不是动态语言, 但可以称为“准动态语言”. 因为Java有一定的动态性,可以利用Java的反射机制获得动态语言的特性. 可以让编程更灵活
Reflection
Reflection(反射) 是Java被视为动态语言的关键.反射机制是程序执行期间借助于Reflection API获取到任何类的内部信息,并能直接操作任意对象的内部属性和方法
加载完类之后, 在堆内存的方法去中就产生了一个Class类型的对象(对于每个类是唯一一个), 这个对象包含了完整的类的结构信息. 通过这个对象看到类的结构. 这个对象像个镜子, 透过这个镜子看到了类的结构 ,所以我们叫反射
image.png
JAVA反射机制的优缺点
- 优点: 很明显它实现了动态创建和编译, 大大增加灵活性
- 缺点: 对性能有影响,. 因为反射是一个解释操作, 告诉JVM,我们需要做什么来完成操作. 肯定慢于直接操作
1. 类加载和初始化的
想要了解反射机制先了解到底类加载是怎么运行的还有初始化时JVM发什么什么
类加载内存分析
Jvm中的内存部分:
堆:
存放new的对象和数组 (垃圾收集器,监控的就是这部分对象)
- 可被所有线程共享, 不会存放别的对象引用
栈: 存放基本变量类型(会包含这个基本类型的具体数值),引用对象的变量(存的是这个引用在堆里的地址)
方法区: 可悲线程共享/ 包含所有的calss和static变量
类加载的过程
当程序主动使用某个类, 如果该类还未被夹在到内存中, 则会发生下面的步骤:
类加载的过程
加载: 将class文件字节码加载到内存,将静态数据转换成方法去的运行时数据结构,然后生成一个java.lang.Class对象(堆).
链接:
将二进制(字节码)代码合并到JVM运行状态中
- ==验证==:确保加载的信息符合JVM规范
- ==准备==:正式为类变量(static)分配内存,并设置初值– Java对象变量的默认值
- ==解析==:虚拟机常量池内的符号引用(常量名)替换为直接引用(地址)
初始化: 执行类构造器的()方法的过程: 下面细说
类的初始化 – 赋初值
初始化: 顺序是: *先静态对象,后非静态对象,且静态初始化动作只进行一次*
- 类构造器()方法是由编译器自动收集类中所有的类变量赋值和静态代码块的操作(类构造器是构造类的, 不是构造该对象的)
- 如果初始化时发现父类没有初始化,则初始化父类
- 虚拟机会保证()方法在多线程中能正确加锁和同步
clinit 只有静态才会生效 而且只有一次 init 在实例化时生效
- 实例化步骤为:先为属性分配空间,再执行赋默认值,然后按照顺序执行代码块或赋初始值,最后执行构造方法
类什么时候初始化:
- 类的主动引用(一定发生初始化)
- 一定初始化main方法所在的类
- new对象
- 通过类调用静态成员(除了final)和静态方法
- 反射调用(forName(“”))
- 如果初始化时发现父类没有初始化,则初始化父类
- 类的被动引用(不会发生初始化)
- 访问一个静态域时, 如果没有声明这个域的类(比如子类调用父类的静态变量)就不会初始化
- 通过数组定义引用 – 只会分配空间 (类A[] a = new 类A[len])
- 引用常量不会触发此类的初始化 ( 常量在链接阶段就存入了常量池)
JVM.png
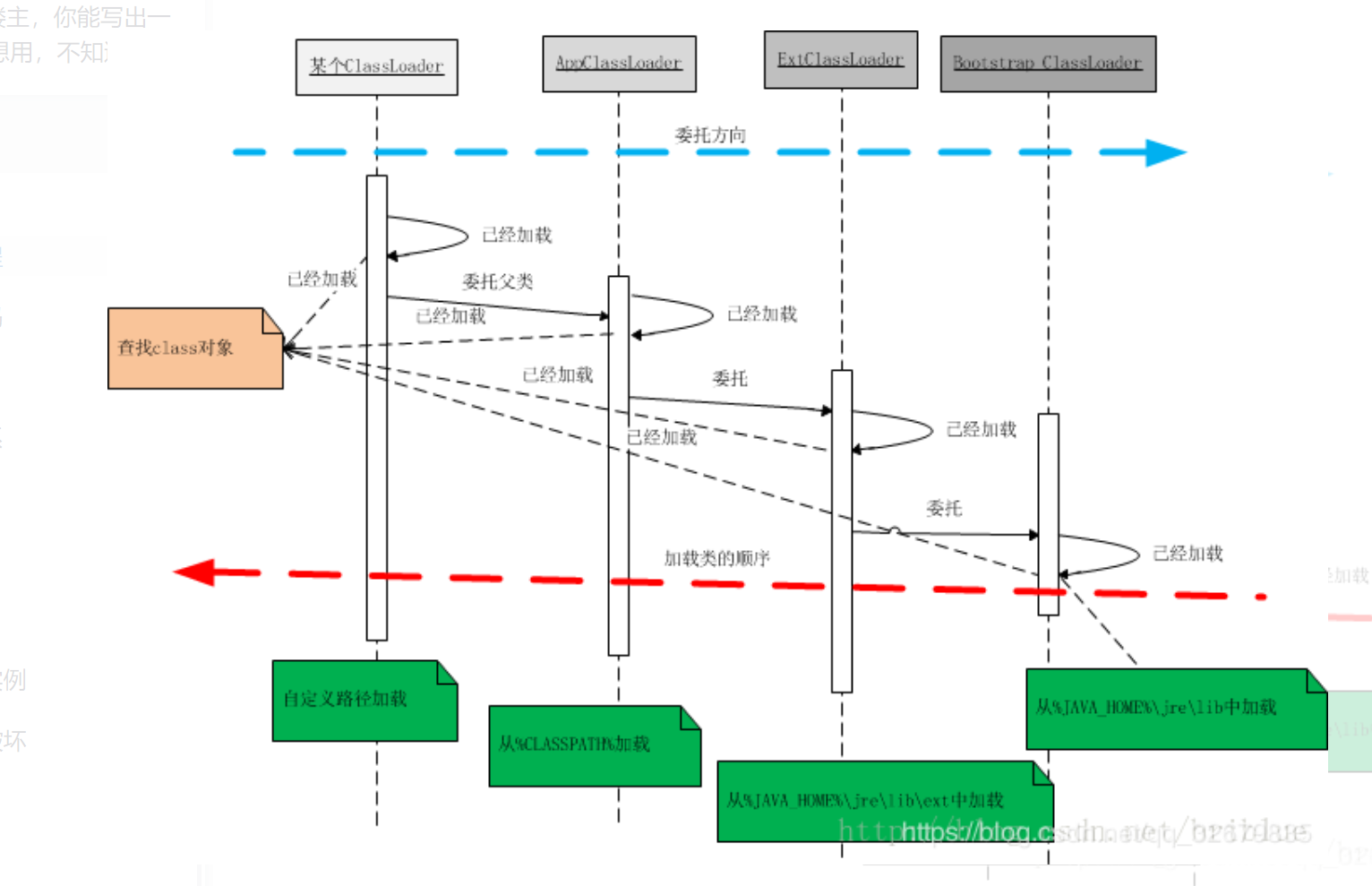
类加载器
如果需要查找一个class对象的时候 先查找内存三种加载器一次查找 如果没有从底层加载器加载 如果都没有抛出ClassNotFoundException 或者调用自己加载器的findClass方法加装
- 好处: 类不重复加载
- 不会产生核心类被后来的覆盖
双亲委派
类加载器就是将class文件字节码内容加载到内存中,并将这些静态数据转换成方法去的运行时的数据结构,在堆中生成一个java.lang.class对象,作为访问入口
类缓存: 标准JavaSE类加载器,可以按要求查找类, 一旦某个类被夹在将有一段时间缓存
引导类加载器: 底层由C++编写, java自带的加载器, 负责java核心库(rt.jar), 装在核心类库. 这个无法直接获取
扩展类加载器:负责jre/lib/ext下的jar包或者java.ext.dirs指定目录的jar加载
sun.misc.Launcher$ExtClassLoader@1d4e2ba
java
1
2
3 // 系统类的父类 扩展类
ClassLoader parent = loader.getParent();
System.out.println(parent);系统类加载器: 最常用的,负责java-classpath或java.class.path所指向的目录下的类与jar包的加载
sun.misc.Launcher$AppClassLoader@dad5dc
java
1
2 // 获取系统类加载器
ClassLoader loader = ClassLoader.getSystemClassLoader();
系统类 -> 扩展类 -> 引导类 以及自定义加载器
java
1
2 // 查看系统内类加载器可以加载的路径
System.out.println(System.getProperty("java.class.path"));
image.png
Class对象
在Object类下有一个getClass()方法,返回值是一个Class类.所有类都默认继承Object类.public final Class getClass()
是Java反射的源头, 所以反射理解为: 可以通过对象反射找到对应的类
image.png
获取Class类的方法
已知具体类, 通过class属性来获取, 该方法最为安全可靠,程序性能最高
java
1 Class<Cat> c1 = Cat.class;已知某个类的实例,调用它的getClass方法获取Class对象
java
1
2 Cat cat = new Cat();
Class c3 = cat.getClass()已知一个类的限定类名,且在类路径下, 可以通过Class的静态方法forName()获取
java
1 Class c2 = Class.forName("com.sjs.Reflect.Cat");内置基本数据类型可以直接调用类名.Type
java
1 Class<Integer> type = Integer.TYPE;还可以用ClassLoader
只要是获取到同一个类的Class对象都是一个对象
java
1
2
3 System.out.println(c1.hashCode());
System.out.println(c2.hashCode());
System.out.println(c3.hashCode());我们把上面的对象用hashCode()输出数据相同
Class类的常用方法
- Class getSuperClass(): 返回当前类的父类
- static ClassforName(String name): 返回指定类名name的Class对象
- Object newInstance(): 调用缺省构造函数,返回Class对象的一个实例
- getName(): 返回Class对象所表示的实体(类, 接口等)的名称
- Class[] getInterfaces(): 返回当前Class对象的接口
- ClassLoader getClassLoader(): 返回该类的类加载器
2. 获取类的运行时结构
通过反射可以获取运行时的类的完整结构
反射创建类的Class对象Class catCl = Class.forName(“com.sjs.Reflect.Animal”);
获取属性
java
1
2 catCl.getFields(); // 获取所有public属性
catCl.getDeclaredFields();// 获取所有属性获取方法
java
1
2
3 catCl.getMethods(); // 获取包括父类的所有public方法
catCl.getDeclaredMethods();// 获取其他权限的方法
System.out.println(catCl.getDeclaredMethod("方法名字", 参数类型.class)); // 获取指定方法获取构造器
java
1
2
3 // 获取构造器
catCl.getConstructors();// 获取 public所有构造器
catCl.getDeclaredConstructors();// 获取 public所有构造器等等,,,能获取到类的完整结构(接口,注解, 父类………)
动态创建对象,调用运行时类中的结构
动态创建:
java
1
2
3
4
5
6 Animal aninmalIns = (Animal) animal.newInstance(); // 反射获得的类实例创建实例
/*************************************************************************/
//调用指定构造器创建对象
Constructor<?> constructor = animal.getDeclaredConstructor(String.class);// 用参数来确定构造方法
constructor.setAccessible(true); //设置访问权限拦截(true不拦截) 因为这个构造是私有的
Object o = constructor.newInstance("参数");调用运行时的方法
java
1
2
3
4
5 Animal animal1 = (Animal) animal.newInstance(); // 创建出声明类实例
// 调用方法
// 创建出Method对象
Method setName = animal.getDeclaredMethod("setName", String.class);// 方法参数名字和类型
setName.invoke(animal1, "参数"); // 参数对象是声明类的实例调用属性
java
1
2
3
4 // 访问和修改属性
Field name = animal.getDeclaredField("name");// 属性名称
name.setAccessible(true);// 由于是私有修改拦截方式
name.set(animal1, "tuyi"); // set 将对象和参数传入
- class对象可以创建类的对象, 可以访问所有权限的方法和属性
- invoke(Object obj, Object args[])方法 用反射创建出Method对象,用此方法调用 ,参数是类的对象和参数
- setAccessible(boolen par)
- Method, Field, Constructor对象都有setAccessible()方法
- 是用来启动或者禁用访问安全检查的开关
- true为取消java语言访问检察
- 提高反射效率, 如果必须用反射, 设置为true
- 可以访问私有结构
- false则为反射的对象开启Java语言访问检察
练习:通过注解和反射完成简单的类和表结构的映射关系(ORM)
java
1 | // 注解类 |
java
1 | // pojo类 |
java
1 | // 测试类 |

image.png
clinitclinit











